根据《宁波市事业单位公开招聘工作人员实施办法》的有关规定,经宁波大学同意,宁波大学科学技术学院决定面向全国公开招聘高层次人才(教师)共11名,人事代理高层次人才(教师)共44名。现就有关事项公告如下:
一、招聘单位简介
宁波大学科学技术学院是国家教育部和浙江省人民政府批准设立、由宁波大学举办、具有独立法人资格、实施本科层次学历教育的普通高等学校。分类类别为独立学院,经费预算形式为自收自支。
二、招聘原则和办法
事业编制高层次人才:招聘工作坚持公开、平等、竞争、择优原则,按照德才兼备的用人标准,采取公开报名、统一考试和择优聘用的办法进行,通过资格审查、面试、体检和考核等程序面向社会公开招聘事业编制工作人员。
人事代理高层次人才:招聘工作坚持公开、平等、竞争、择优原则,按照德才兼备的用人标准,采取公开报名、统一考试和择优聘用的办法进行,通过资格审查、面试、体检和考核等程序面向社会公开招聘人事代理工作人员。本次招聘岗位工资待遇参照同级别事业编制人员执行,待学院转设完成后优先转入报备员额制。在转设过渡期内,人事代理高层次人才可享受由学院发放的每年5万元至8万元不等的高层次人才津贴。
三、招聘对象基本条件
(一)遵守中华人民共和国宪法、法律和法规;
(二)遵守纪律、品行端正,具备良好的职业素质;
(三)具有招聘岗位所需的学历、资历、专业、任职资格、职业(执业)资格及技能要求;
(四)具有适应岗位要求的身体条件;
(五)具备岗位所需的其他条件。
四、招聘对象及相关待遇
事业编制高层次人才:
(一)学术团队(T类)
原则上由一名学术领军人才(A类)或学术带头人(B类)作为团队负责人,由3名及以上学术骨干(C类)或优秀博士(D类)作为团队核心成员组成。
(二)学术领军人才(A类)
(二)学术领军人才(A类)
中国科学院院士;中国工程院院士;国家“国家高级人才计划”杰出人才;国家“国家高级人才计划”领军人才;国家自然科学基金创新群体带头人;国家级教学名师;国家“国家高级人才计划”青年拔尖人才;国家自然科学基金优秀青年科学基金获得者;中国科学院“国家高级人才计划”入选者;浙江省“国家高级人才计划”领军人才;省级教学名师;浙江省“钱江学者”特聘教授等。
(三)学术带头人(B类)
博士或具备硕士生导师资格(至少指导过一届硕士研究生),正高级专业技术职务,50周岁以下,具有较强的团结协作精神和学术组织管理能力,能统领学术队伍开展高层次的学科建设工作和学术活动。
近5年内,主持过国家级教科研项目1项;或省部级教学科研成果二等奖1项;或理工科获得单项120万元、人文社科获得单项80万以上的横向项目;或成果转让经费累计100万以上。
近5年内,理工科在本领域SCI中科院大类一、二区期刊发表学术论文2篇或大类三、四区期刊发表学术论文4篇,人文社科在本领域权威期刊发表学术论文1篇或一级核心期刊发表学术论文2篇。
(四)学术骨干(C类)
C1类:
博士,具有副高级专业技术职务,或3年以上中级专业技术职务,或具有博士后经历,40周岁以下。
近5年内,主持省部级重点项目1项;或省部级一般项目2项;或获得省部级教研科研成果三等奖及以上1项;或理工科获得单项100万元、人文社科获得单项60万以上的横向项目。
近5年内,理工科在本领域SCI中科院大类一、二区期刊发表学术论文1篇或大类三、四区期刊发表学术论文2篇,人文社科在本领域一级核心期刊发表学术论文1篇。
C2类:
博士,45周岁以下,具有丰富的行业企业实践经验或社会资源和高级专业技术职务;或担任政府部门正处级及以上或大中型企业副总及以上职务3年及以上。
近5年内,理工科在本领域SCI中科院大类三、四区期刊发表学术论文1篇,人文社科在本领域二级核心期刊发表学术论文1篇,或获得国家发明专利1项;或获得省部级及以上领导批示或部门采纳决策建议稿1项。
近5年内,参与市级及以上创新团队或大型项目(排名前2),且经证实已取得较好的经济或社会效益;或理工科获得单项120万元、人文社科获得单项80万以上的横向项目;或成果转让经费累计60万以上。
(五)优秀博士(D1类)
博士,35周岁以下。
近4年内,理工科在本领域SCI中科院大类三、四区期刊发表学术论文1篇,人文社科在本领域二级核心期刊发表学术论文1篇。
上述五类引进人员,均需提供反映能力的有关证书、发表论文和论著、收录证明等详细材料原件和复印件。
全职引进的高层次人才,除享受正常的工资福利待遇外,相应待遇如下:

本次事业编制招聘所需专业均为学院重点发展学科,在上述基础上可另行商议平台建设经费。
此外,根据《宁波市人才安居实施办法》,2018年10月11日之后从宁波市外全职新引进的高层次人才,在宁波大市范围内首次购买家庭唯一住房的,可享受实际购房总额20%,最高20-60万元的宁波市购房补贴(引进前在甬购房,无法享受购房补贴);另外根据相应人才类别,还可享受15-800万元的安家补助。
人事代理高层次人才:
(一)学术团队(T类)
原则上由一名学术领军人才(A类)或学术带头人(B类)作为团队负责人,由3名及以上学术骨干(C类)或优秀博士(D类)作为团队核心成员组成。
(二)学术领军人才(A类)
中国科学院院士;中国工程院院士;国家“国家高级人才计划”杰出人才;国家“国家高级人才计划”领军人才;国家自然科学基金创新群体带头人;国家“高级人才计划”入选者(创新人才长期、外专国家高级人才计划项目);特聘教授/讲座教授;国家级教学名师;国家“高级人才计划”入选者;国家“国家高级人才计划”青年拔尖人才;青年学者;国家自然科学基金优秀青年科学基金获得者;中国科学院“国家高级人才计划”入选者;浙江省“高级人才计划”入选者(创新人才长期项目);浙江省“国家高级人才计划”领军人才(创业国家高级人才计划除外);省级教学名师;浙江省“钱江学者”特聘教授等。
(三)学术带头人(B类)
博士或具备硕士生导师资格(至少指导过一届硕士研究生),正高级专业技术职务,50周岁以下,具有较强的团结协作精神和学术组织管理能力,能统领学术队伍开展高层次的学科建设工作和学术活动。
近5年内,主持过国家级教科研项目1项;或省部级教学科研成果二等奖1项;或理工科获得单项120万元、人文社科获得单项80万以上的横向项目;或成果转让经费累计100万以上。
近5年内,理工科在本领域SCI中科院大类一、二区期刊发表学术论文2篇或大类三、四区期刊发表学术论文4篇,人文社科在本领域权威期刊发表学术论文1篇或一级核心期刊发表学术论文2篇。
(四)学术骨干(C类)
C1类:
博士,具有副高级专业技术职务,或3年以上中级专业技术职务,或具有博士后经历,40周岁以下。
近5年内,主持省部级重点项目1项;或省部级一般项目2项;或获得省部级教研科研成果三等奖及以上1项;或理工科获得单项100万元、人文社科获得单项60万以上的横向项目。
近5年内,理工科在本领域SCI中科院大类一、二区期刊发表学术论文1篇或大类三、四区期刊发表学术论文2篇,人文社科在本领域一级核心期刊发表学术论文1篇。
C2类:
博士,45周岁以下,具有丰富的行业企业实践经验或社会资源和高级专业技术职务;或担任政府部门正处级及以上或大中型企业副总及以上职务3年及以上。
近5年内,理工科在本领域SCI中科院大类三、四区期刊发表学术论文1篇,人文社科在本领域二级核心期刊发表学术论文1篇,或获得国家发明专利1项;或获得省部级及以上领导批示或部门采纳决策建议稿1项。
近5年内,参与市级及以上创新团队或大型项目(排名前2),且经证实已取得较好的经济或社会效益;或理工科获得单项120万元、人文社科获得单项80万以上的横向项目;或成果转让经费累计60万以上。
(五)优秀博士(D类)
D1类:
博士,35周岁以下。
近4年内,理工科在本领域SCI中科院大类三、四区期刊发表学术论文1篇,人文社科在本领域二级核心期刊发表学术论文1篇。
D2类:
博士,45周岁以下。
学科专业背景以及研究领域符合学科专业发展需要,且具有较好的教学与科研潜力。
(六)紧缺人才(E类)
具有副高及以上专业技术职务,45周岁以下(正高级专业技术职务50岁以下)。
所从教专业或研究领域,属于学校审定的紧缺学科专业范围,且具有较好的教学、科研能力。
上述六类引进人员,均需提供反映能力的有关证书、发表论文和论著、收录证明等详细材料原件和复印件。对于艺术类、建筑类、体育类、公共基础类等学科业绩的认定参照学院相关规定执行。
全职引进的高层次人才,除享受正常的工资福利待遇外,相应待遇如下:

此外,根据《宁波市人才安居实施办法》,2018年10月11日之后从宁波市外全职新引进的高层次人才,在宁波大市范围内首次购买家庭唯一住房的,可享受实际购房总额20%,最高20-60万元的宁波市购房补贴(引进前在甬购房,无法享受购房补贴);另外根据相应人才类别,还可享受15-800万元的安家补助。
五、招聘计划
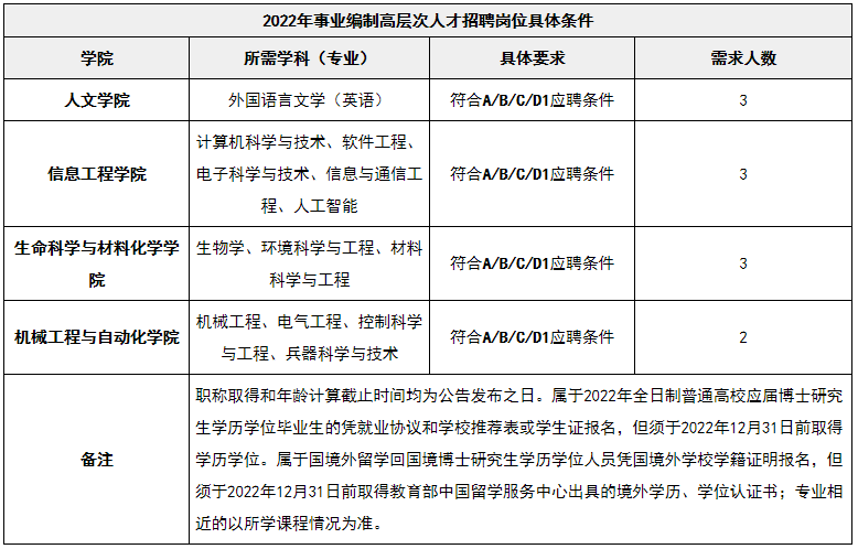
详见《2022事业编制高层次人才招聘岗位具体条件》(附件1)
详见《2022人事代理高层次人才招聘岗位具体条件》(附件2)
六、招聘办法和步骤
(一)报名与资格初审
1、报名时间:公告发布之日至2022年11月30日止;
2、报名办法:将个人简历等相关资料发送至邮箱:nbdxkxjsxueyuan@163.com,并抄送至3001047260@qq.com,邮件主题请标“专业+应聘学院+姓名+事编/非编”
3、应聘人员提供的个人信息必须真实有效,招聘单位将对应聘人员的报考资格进行初审,向初审未通过者说明理由。符合招聘条件的,方可获得资格复审和面试资格。通过资格初审人员将由相关学院通知本人,同时通知资格复审及面试的时间、地点。
4、根据往年招聘情况,认定本次所有招聘岗位为长期招聘不足的紧缺岗位,报经市人力资源和社会保障局审核,符合招聘条件的应聘人数与招聘岗位人数之比达不到3:1时,按符合招聘条件的应聘人数进入考试程序。
(二)面试
公开招聘考试采取面试的办法。
1、资格复审:面试前携带报名表、本人简历、身份证、学历(学位)证书(属于2022年普通高校应届毕业生的凭就业协议和学校推荐表或学生证、属于国境外留学回国境人员凭教育部中国留学服务中心出具的境外学历、学位认证书或国境外学校学籍证明)、职称证、执(职)业证、近期免冠1寸照片1张及相关证件的原件和复印件到指定地点进行现场资格复审。证件(证明)不全或所提供的证件(证明)与招聘资格条件不相符者,不得参加面试。未按时参加资格复审的,视作放弃面试资格。
2、面试:面试主要测试报考者所报岗位的专业知识水平、教学能力、研发能力、创新能力、成果转化能力等。面试总分为100分,不足60分者淘汰。
3、成绩:在成绩合格人员中,按面试成绩从高分到低分按1:1的比例确定体检、考核对象。
(三)体检与考核
参加体检人员在接到电话通知后,按要求时间到指定地点参加体检,体检标准参照《浙江省教师资格认定体检标准及操作规程》执行。
体检结束后,招聘单位将对体检合格者的思想政治表现、道德品质、业务能力、工作实绩等情况进行详细考核。考核不合格者淘汰。
因体检或考核不合格出现招聘岗位空缺时,在面试合格人员中,按总成绩从高分到低分依次递补。
(四)公示与聘用
事业编制高层次人才:拟聘用人员名单由主管部门报经市人力资源和社会保障局核准后,在宁波人力资源和社会保障局网站上公示七个工作日。公示期满后无异议,办理人事关系转移手续并签订聘用合同。在办理人事关系转移手续时仍将审核档案资料,若发现招聘人员档案资料有不符合报考条件的,将取消聘用资格。
人事代理高层次人才:拟聘用人员名单在宁波大学科学技术学院网站上公布后即可办理人事关系转移手续并签订聘用合同。在办理人事关系转移手续时仍将审核档案资料,若发现招聘人员档案资料有不符合报考条件的,将取消聘用资格。
(五)联系方式
联系人:范老师
联系电话:18011799045
附件1:《2022事业编制高层次人才招聘岗位具体条件》(附后)
附件2:《2022人事代理高层次人才招聘岗位具体条件》
附件1:


宁波大学科学技术学院
2022年3月
来源:高校人才网
http://www.gaoxiaojob.com/announcement/detail/2122.html
1000+全国优质单位,单位编制、薪酬待遇、学科需求一键匹配,点击链接立即体验:
https://docs.qq.com/sheet/DRkZBUHlCalBxSkNE?tab=mi77ky