宣讲时间:2024年04月25日 14:30
所在学校:js555888金沙老品牌
宣讲地点:南绣山就业中心113团辅室
单位简介
一、学院概况:
浙江农林大学暨阳学院(前身为浙江林学院天目学院)创办于2000年,是经浙江省人民政府批准设立的全日制本科独立学院。2013年迁址诸暨办学,2014年更名为浙江农林大学暨阳学院。2016年成为浙江省首家通过规范设置验的独立学院,2017年成为浙江省立项建设的硕士学位
授予单位,2019年获批浙江省应用型建设试点示范学校。2023年位列武书连中国高水平独立学院排名第10名。
学院设有33个本科专业,涵盖经、法、文、理、工、农、管、艺等八大学科门类,拥有风景园林、农业工程两个浙江省一流学科(B类)学科,现有在校学生10975人。学院现有教职员工651人,专任教师中博士学位占比31.09%,高级职称占比40.91%,努力打造一支德才兼备、专业素养高、学历职称结构合理的师资队伍。坚持人才强校战略,拥有共享院士2名,国家级人才2人,各类省市级人才及荣誉获得者50余人。
二、人才类型:
1.领军人才(A类):学科、专业的领军人才,在本学科领域造诣深厚,具有博士学位且正高级专业技术职务。达到绍兴市高层次人才分类目录(最新版)C类以上标准,或经学院高层次人才引进领导小组认定的相当水平的人才。
2.学科带头人(B类):具有博士学位且正高级专业技术职务,年龄一般不超过50周岁(1974年1月1日以后出生)。在本学科领域内已获得突出业绩成果和知名度,能够带领本学科专业发展和建设达到省内同类院校领先水平,有较大的发展潜力。
3.青年英才(C类):海内外优秀青年博士,年龄一般不超过40周岁(1984年1月1日以后出生)。符合学院学科专业建设和应用型人才培养需要,发展潜力大,具有海外知名高校留学背景的可优先引进。具有3年以上相关行业、企事业单位工作经历具有副高级专业技术职务的,年龄可放宽至45周岁(1979年1月1日以后出生)。
4.应用型人才(D类):具有全日制硕士研究生学历,年龄一般不超过40周岁(1984年1月1日以后出生)。要求在本专业领域内能把成熟的技术或理论应用到实践中,取得一定的应用型成果,具有5年以上从事相关行业、企事业单位工作经历的高级专业技术职务人员;或具有省队执教经历的教练员或国家一级以上运动员等。
5.优秀硕士(E类):具有全日制硕士研究生学历,年龄一般不超过35周岁(1989年1月1日以后出生)。具有相关行业、企事业单位工作经历3年以上的优先。
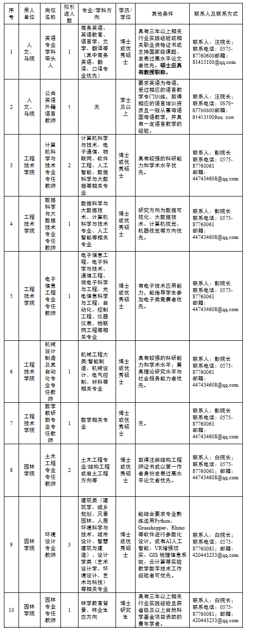
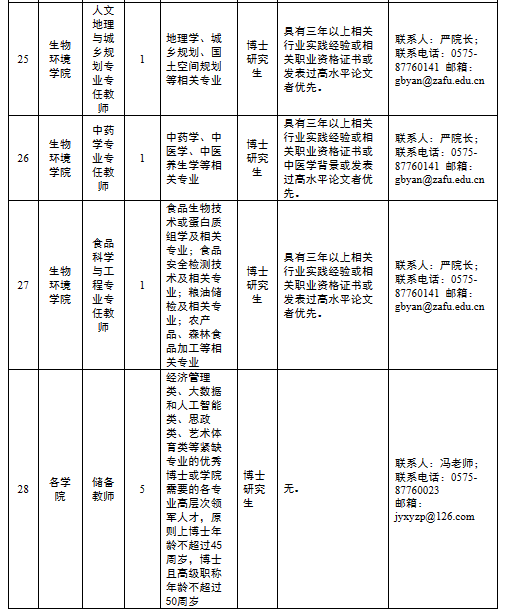
三、2024年专任教师计划:



四、引进待遇及相关说明
(一)引进待遇
学院为引进人才提供购房补贴和科研启动费等待遇,具体标准如下:

(二)相关说明
1.人才新政:业绩突出者可直接申报学院特设教授系列岗位;推荐各类人才评审(绍兴“名士之乡”英才计划、暨阳533英才计划、暨阳学院“青年英才”培养计划等)。
2.安置配偶工作:在学院有空余岗位的基础上可以为博士或正高配偶安置工作(原则上要求安置对象具有全日制本科以上学历)或协助联系配偶工作调动。
3.特惠政策:思政博士学院给予购房补贴、工作津贴、课酬等上浮政策,应届博士和硕士予以实习补贴。
4.子女教育:享受诸暨市优质教育入学政策。
五、联系方式:
(一)报名方式:请登录金沙官网人才招聘系统https://zp.zjyc.edu.cn/进行报名;
(二)联系咨询:冯老师、吴老师,0575-87760023;
(三)办公地址:浙江省诸暨市浦阳路77号行政楼420室。