一、集团简介
凯盛浩丰集团农业有限公司成立于 2006 年,是世界 500 强央企中国建材凯盛科技集团下属成 员企业、农业产业化国家重点龙头企业、国家高新技术企业、农业产业化头部企业、山东省企业技 术中心、山东省“瞪羚”企业、省级扶贫龙头企业、新一代“青岛金花”培育企业,荣获《哈佛商 业评论》“拉姆·查兰管理实践奖”杰出奖,总部设在山东省青岛市,是一家输出现代设施农业设 计、建设及运营服务、品牌标准、资产管理的乡村振兴解决方案提供商。
凯盛浩丰集团下设 16 家国内分支机构,拥有近 20 年从种子到餐桌全产业链经验和多品类蔬菜 365 天周年供应能力。通过青岛市技术创新中心、青岛市工程研究中心认定,成立智慧设施农业研究院,开展现代设施农业设计、建造、运营、装备、软件、人才培养等工作。集团积累农业专有技 术 35 个品类 1649 项,专利 64 项,发明专利 5 项,并将多年成功经验通过“数字技术+农业技术+ 操作流程”创建中国农业革新性数字平台——“浩丰数字大脑”,是山东省第三批省级产业互联网 平台示范项目。 2015年,凯盛浩丰集团开始进行智慧玻璃温室的建设运营,现已建成运营山东莱西、临邑、 四川眉山、资中、安徽桐城、凤阳小岗村、芜湖海螺、江西进贤、河南濮阳、陕西富平、黑龙江佳 木斯、宁夏银川等总面积 3000 余亩的智慧玻璃温室基地,另有 20 多个项目正在抢抓工期,分布全国 17 个省市自治区,是全国最大的智慧玻璃温室设计、建设与运营服务商。 旗下“一颗大™”“绿行者”品牌产品,线下进入盒马鲜生、淘菜菜、各大商超等新零售渠道 销往全国各地。线上头部主播直播带货逾 100 次,长期占据天猫、抖音、京东等电商平台番茄类目第一名,线上线下好评率高达 99%,粉丝复购率高达 50%。通过高科技种植、高标准分级、高品质 保障,为消费者提供“高素质蔬菜”。
目前,凯盛浩丰已发展成为国际一流、国内最大的智慧玻璃温室工程设计、建设、运营服务商, 聚集了大批经验丰富的管理人才和技艺精湛的技术人オ,在科技农业和乡村振兴领域不断探索。未来,凯盛浩丰将围绕现代设施农业设计、建造、运营、装备、软件、人才培养的优化发展,以“碳 达峰、碳中和”绿色发展目标为指引,贯彻落实中国建材集团发展战略和凯盛集团“3+1”战略布 局,整合资源,赋能上游,服务下游,以科技及创新改变中国三农为使命,为全面推进乡村振兴战 略、加快建设农业强国不断奋进。
二、招聘对象:
本次校园招聘对象为本科及以上学历且毕业时间为 2023年10月1日至2024年6月30日的应届毕业生。
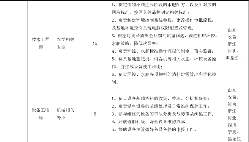
三、招聘岗位:




1、联系电话:0532-80961390
2、投递二维码:

3、人力资源部企业微信: