js555888金沙老品牌
English
首页
学院概况
学科建设
师资队伍
人才培养
科研推广
党群工作
学生工作
国际交流
学院简介
机构设置
联系我们
现任领导
历史沿革
学科简介
学科平台
学科及其学科方向负责人
师资队伍概况
种子科学系
实验中心
农学系
植物科学系
研究生培养
招生专业
培养方案
导师名单
管理制度
教学工作
下载中心
本科生培养
专业介绍
课程建设
教材建设
实践教学
教学研究
管理规定
成人教育
函授
培训工作
自学考试
科研概况
科研平台
专著编著
作物学博士后流动站
科研成果
管理办法
试验站(基地)
党建机构
学习园地
党建动态
样板支部
学工概况
辅导员队伍
班主任队伍
团学组织
学生天地
国际交流简介
通知公告
前沿动态
留学项目
服务指南
院务公开
首页
»
院务公开
» 工作预告
会议纪要
公示专栏
学院文件
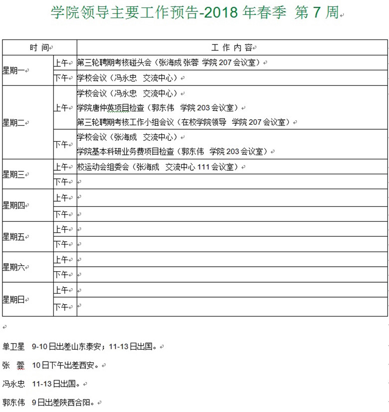
学院领导主要工作预告-2018春季 第7周
作者: 发布日期:2018-04-10 浏览次数:
版权所有 js555888金沙(Macau)老品牌-Latest Official Website
我们的位置
您好,您是第位访客
学院领导主要工作预告-2018春季 第7周