近日,学院黄镇教授领衔的油菜种质资源创新及遗传育种团队在油菜耐盐基因挖掘方面取得了突破性进展,利用图位克隆技术克隆了耐盐油菜品系2205中的耐盐基因BnBBX22.A07(已获专利保护,专利号ZL202010246772.9,图1),并对其功能进行了深入解析。这项研究成果日前在《Plant, Cell & Environment》上发表,论文标题为“The B-box transcription factor BnBBX22.A07 enhances salt stress tolerance by indirectly activating BnWRKY33.C03”,揭示了BnBBX22.A07通过介导活性氧的积累和BnWRKY33.C03的表达调控油菜耐盐性能的新机制。已毕业博士研究生张燕为论文第一作者,黄镇教授为通讯作者。

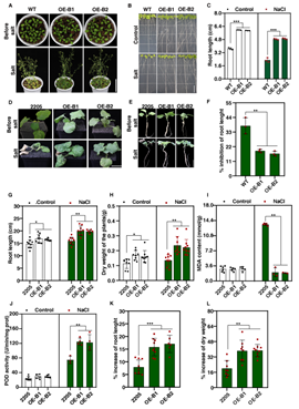
研究深入剖析了BnBBX22.A07这一B-box锌指蛋白的功能,发现该基因在盐胁迫下显著上调表达,并通过增强体内活性氧(ROS)清除机制及减少有害ROS的积累,有效提升了油菜的耐盐与抗旱能力(图2)。此外,BnBBX22.A07能与另一关键转录因子BnHY5.C09发生互作,BnBBX22.A07可借助BnHY5.C09的转录激活活性特异性结合并激活BnWRKY33.C03的表达,形成了一个复杂的调控网络,共同调控油菜的耐盐性(图3)。
这一系列发现不仅明确了BnBBX22.A07在油菜耐盐机制中的核心作用,还揭示了其通过减少氧化应激、激活下游防御响应基因的复杂分子路径。该研究成果不仅丰富了油菜耐盐的分子调控网络,也为油菜耐盐种质的创制提供了坚实的理论基础和宝贵的基因资源,有望为我国食用油安全问题的解决贡献重要力量。


有关研究得到了农业生物育种国家科技重大专项(2022ZD04010),作物抗逆与高效生产全国重点实验室开放课题(KF2023004)和拉萨市科技计划重大专项(LSKJ202430)等项目的资助。
论文原文链接:https://onlinelibrary.wiley.com/doi/10.1111/pce.15119
编辑:郭超
终审:吴清华