根系是植物吸收水分和营养物质的主要器官,良好的根系结构对小麦生长发育和抗逆性至关重要。因此,优化小麦根系结构被认为是“第二次绿色革命”的关键。但小麦基因组结构复杂且田间根系表型调查困难,目前仅有少量根系发育相关基因被精细定位和克隆,严重制约了小麦根系结构的基础研究和遗传改良。
2023年9月15日,js555888金沙老品牌许盛宝教授团队在《The Plant Journal》上发表了题为“Integration of genome-wide association study, linkage analysis, and population transcriptome analysis to reveal the TaFMO1-5B modulating seminal root growth in bread wheat”的研究论文,挖掘到一个新的调控小麦苗期根系生长的基因—TaFMO1-5B,并评估了其对农艺性状的影响,为小麦根系结构的遗传改良提供了新的基因资源。
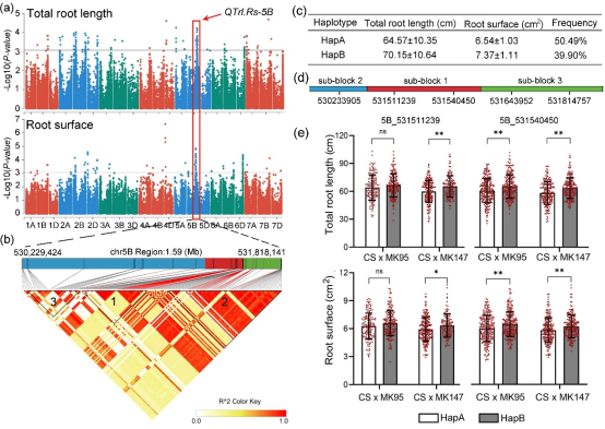
本研究利用实验室前期获得的406份遗传多样性丰富的六倍体小麦材料苗期根系转录组和表型数据(Wang et al. 2022),通过全基因组关联分析鉴定到一个新的调控小麦苗期根系生长的QTL—QTrl.Rs-5B(5B: 530.23—531.82 Mb),并用两个F5:6分离群体验证了该位点的功能(图1)。

图1 QTrl.Rs-5B与苗期总根长和表面积显著关联
(a) 苗期根系全基因组关联分析结果。(b) QTrl.Rs-5B区间内SNP连锁情况。(c) QTrl.Rs-5B单倍型分析。(d) QTrl.Rs-5B区间内开发的KASP标记物理位置。 (e) F5:6群体位点验证结果。
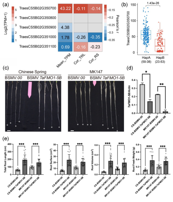
该QTL区间内共有18个基因表达,其中TraesCS5B02G350700的表达量与总根长和根表面积显著负相关,且表达量在两种单倍型间存在显著差异,因此将其确定为该区间内的候选基因。TraesCS5B02G350700是拟南芥AtFMO1的同源基因,该基因编码含黄素单加氧酶1,将其命名为TaFMO1-5B。利用病毒介导的基因沉默技术(BSMV-VIGS和TRV-VIGS)验证了TaFMO1-5B对小麦苗期根系发育的调控功能(图2)。
图2 群体转录组数据分析确定TaFMO1-5B为QTL区间内候选基因
(a) QTrl.Rs-5B区间内基因表达量与表型相关性。(b) QTrl.Rs-5B单倍型间TaFMO1-5B表达量差异。(c) TaFMO1-5B基因表达沉默(BSMV-VIGS)后的根系表型。(d) TaFMO1-5B基因表达量。(e) TaFMO1-5B基因表达沉默(BSMV-VIGS)后的根系表型统计值。
此外,多环境的田间表型数据表明QTrl.Rs-5B的优势单倍型QTrl.Rs-5BHapB可改良小麦株型和产量性状,其频率在现代小麦栽培种中上升,具有较大的育种应用潜力(图3)。

图3 QTrl.Rs-5B对农艺性状的效应(a)和单倍型分布(b/c)
CL: 中国农家种,CMC: 中国现代栽培种,NW: 北方冬麦区,Y&H: 黄淮冬麦区,YTS: 长江中下游冬麦区,SWAS: 西南冬麦区
本研究鉴定到1个调控小麦苗期根系生长的QTL—QTrl.Rs-5B,并利用群体转录组分析发现TaFMO1-5B是位点区间内调控小麦苗期根系生长的基因,农艺性状分析表明其亦可改良株型和产量相关性状,为小麦根系结构遗传改良提供了重要基因资源和分子工具。本研究数据存放于小麦基因型和表型数据库(http://resource.iwheat.net/PWGBD/),并提供下载。
js555888金沙老品牌王晓明副教授和许盛宝教授为该论文的共同通讯作者,博士生赵鹏、已毕业硕士生马秀云和已毕业本科生张睿泽(现为南卡罗来纳大学博士生)为论文共同第一作者,吉万全教授和史雪老师对该工作进行了指导和帮助,硕士生程明珠、牛亚鑫参与了该课题研究。本研究得到中国博士后科学基金特别资助(2021T140566)项目和js555888金沙老品牌高性能计算平台的支持。
编辑:
终审: