近日,js555888金沙老品牌冯佰利教授团队在谷子籽粒发育过程中脂肪酸和甾醇合成机制方面取得进展,研究成果以“Transcriptome analysis reveals the mechanism associated with dynamic changes in fatty acid and phytosterol content in foxtail millet ( Setaria italica ) during seed development”为题在《Food Research International》上发表。js555888金沙老品牌博士研究生袁雨豪为第一作者,冯佰利教授为通讯作者。
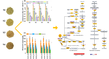
谷子( Setaria italica )是起源于我国的重要粮食作物,属于人类最早驯化栽培的禾谷类作物。在漫长的中华农耕文明历史中,谷子和黍稷(糜子)( Panicum miliaceum )一直是我国北方旱作农业的主栽作物,也是中华北方文明的缔造作物。谷子抗旱、耐瘠薄、水分利用效率高,至今仍是北方旱作生态农业建设的主体作物,被认为是应对未来日益变暖气候和干旱生态环境的战略储备作物,在目前的种植业结构调整中起着主要作用。虽然谷子膳食纤维和不饱和脂肪酸含量高,营养丰富,但谷子脂肪酸和甾醇的合成机制并不清楚。本研究以高脂肪和低脂肪谷子为试验材料,通过 GC-FID 和GC-MS检测了谷子在籽粒发育过程中脂肪酸和植物甾醇含量的动态变化。通过比较转录组分析揭示了谷子在籽粒发育过程中脂肪酸和植物甾醇含量动态变化的相关机制。初步阐明了脂肪酸和植物甾醇动态变化的潜在机制。本研究为解析谷子中控制脂肪酸和植物甾醇含量的候选基因的作用提供了宝贵的资源,促进了谷子功能性食品的开发。

图1 谷子籽粒发育过程中脂肪酸和甾醇含量的动态变化及合成通路
本研究获得国家重点研发计划(2019YFD1000702),国家自然科学基金项目(31371529)的资助。
论文链接:https://doi.org/10.1016/j.foodres.2021.110429
编辑:李浩
终审:吴清华