近日,我校js555888金沙老品牌许盛宝教授团队,在国际著名学术期刊《Genome Biology》上发表了题为 “HebQTLs reveal intra-subgenome regulation inducing unbalanced expression and function among bread wheat homoeologs” 的研究长文,在群体水平上系统解析了小麦同源基因表达偏移的遗传基础。

普通小麦(Triticum aestivum)作为异源六倍体作物,其基因组包含A、B、D三个亚基因组,大多数基因拥有三个拷贝(同源基因),类似与存在三个和尚。这些同源基因的表达量并非总是均等,存在表达偏移现象(Homeoolog Expression Bias, HEB),即有些“和尚”偷懒了(表达量下调)。HEB赋予小麦表达可塑性,是其适应环境和驯化改良的重要基础。然而,“和尚们”为何偷懒?谁在指挥他们?这种失衡能否被预测和调控?这些问题一直悬而未决。
本研究整合分析了课题组前期产生的406份小麦核心种质资源的根系转录组数据,发现:
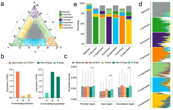
1)表达偏移模式不同小麦材料间大不相同。近三分之一的同源基因“三联体”(三个和尚组成的小队)存在显著的表达偏移(HEB),且偏移模式在不同材料间存在广泛变异。这就像不同寺庙里,“和尚”们偷懒的组合和程度各不相同,为寻找背后“监工”(调控因子),提供了丰富的线索和天然群体基础。
2)创新HEB量化模型与遗传定位。研究团队创新性地开发了一种数学转换模型,成功将描述三个同源基因相对表达比例的复杂信息(三元图),转化为一维的、可度量的“欧几里得距离”值,实现了对HEB程度的精确量化,从而对三个“和尚”的相对工作量进行精准评价。利用这把“尺子”进行全基因组关联分析(GWAS),共鉴定到14,727个调控HEB的遗传位点(hebQTL),首次找到直接指挥“和尚”们是否偷懒的“监工”位点。
3)阐明亚基因组内主导的调控机制。绝大部分hebQTL(监工)只对与其位于同一个亚基因组(同一个“寺庙”)的同源基因(和尚)下达指令,并且这个指令通常是“下调表达”(让这个和尚偷懒)。这种亚基因组内部的调控是导致表达偏移的主要驱动力,而非亚基因组间(inter-subgenome)的相互指挥。研究进一步发现,被下调的同源基因往往伴随着更高的遗传变异累积和相对弱化的生物学功能。
4)揭示表达剂量补偿效应。当某个同源基因(一个和尚)被hebQTL下调表达(偷懒)时,在38.4%的情况下,同一个小组中的另外1个或2个同源基因(其他和尚)会上调自身的表达量(更卖力地挑水),从而补偿了因“偷懒”造成的总工作量损失,甚至在不少情况下,补偿后的总工作量甚至比完全平衡状态时更高,揭示了多倍体基因组维持功能稳定和灵活性的精妙策略。

本研究hebQTL的鉴定,为未来小麦分子设计育种提供了新工具和新思路。传统方法主要关注单个基因的“有无”或“强弱”(单个和尚是否在、力气大小),本研究结果说明可以通过选择或编辑特定的hebQTL位点(指挥特定的“监工”),来精准调控三个同源基因之间的“相对工作量分配”,从而更充分地利用多倍体作物特有的多同源基因优势,优化重要农艺性状。
我校王晓明副教授为该论文的通讯作者和第一作者,硕士研究生刘育秀和博士研究生赵鹏为共同第一作者,我校许盛宝教授、吉万全教授、王晓杰教授和青年教师史雪参与了研究指导。本研究得到了国家重大科技专项的资助。
全文链接:https://doi.org/10.1186/s13059-025-03694-4
编辑:郭超
终审:吴清华